About the Project
Cleanmate is the result of a project from my User Centered Design course at the University of Central Florida.
Challenge:
Identify a potential market need and produce a unique design solution through iterative improvement within the user centered design process.
Identified Problem: Inefficient living spaces shared among college students and young professionals.
My Role:
As the Project Manager, I was responsible for organizing and driving my team's efforts in each phase of the design process, including:
- Competitor Analysis
- User Research
- MVP Definition
- Ideation
- User Flows
- Information Architecture
- User Testing
- Prototyping

Competitor Analysis
The first step we took toward completing our project was analyzing the home organization products that were already available to users. In total, we evaluated the strengths and weaknesses of twelve apps, from which we were able to identify a few critical features, trends, and opportunities for improvement.
Key Findings:
- The most effective products provide multiple forms of task assignment and organization.
- Many apps utilize gamification to encourage user engagement.
- Very few provide features that are dedicated to communication.
- The most feature-rich options are marketed towards families with young children.
User Research
To properly address our user's needs, we had to familiarize ourselves with the issues they currently face. Using a six-point Likert scale, we gathered the opinions of twenty college aged people on a variety of aspects of their current living arrangement.
Key Results:
- 75% believe that they regularly complete their own chores.
- 70% feel that their roommates do not complete their chores regularly.
- 65% find it difficult to communicate with their roommates about their household responsibilities.
- 75% do not feel confident in their household's current method of organizing responsibilities.


MVP Definition
Exploring the difficulties facing young adults in shared living spaces, and analyzing the tools available to them for addressing those difficulties, revealed a noticeable lack of comprehensive, age appropriate options. This discovery guided my determination of our solution's necessary features.
Key Features:
- Multiple forms of task assignment and organization.
- Non-confrontational communication methods.
- Utilize gamification methods to generate competition and accountability among users.
- Styling and content must strike a balance between maturity and fun that's relatable and attractive to young adults.
Competitor Testing
Having defined our critical features, we conducted Think-Aloud Protocols and Task Analyses of a few fundamental actions within a popular competitor's app. These tests allowed us to gather quantitative data which informed the structure of our design, and served as a baseline for future efficiency tests of our own app.
Results:
- Task creation averaged 1m 21s and ~3 errors.
- Task completion averaged 45s and ~3 errors.
- Locating specific leaderboard results averaged 22s and ~1 error.
Information Architecture
Observing users' interactions with a competitor's app showed us where information was expected to be located. Based on these learnings, we structured our app around both the content type and its corresponding users.



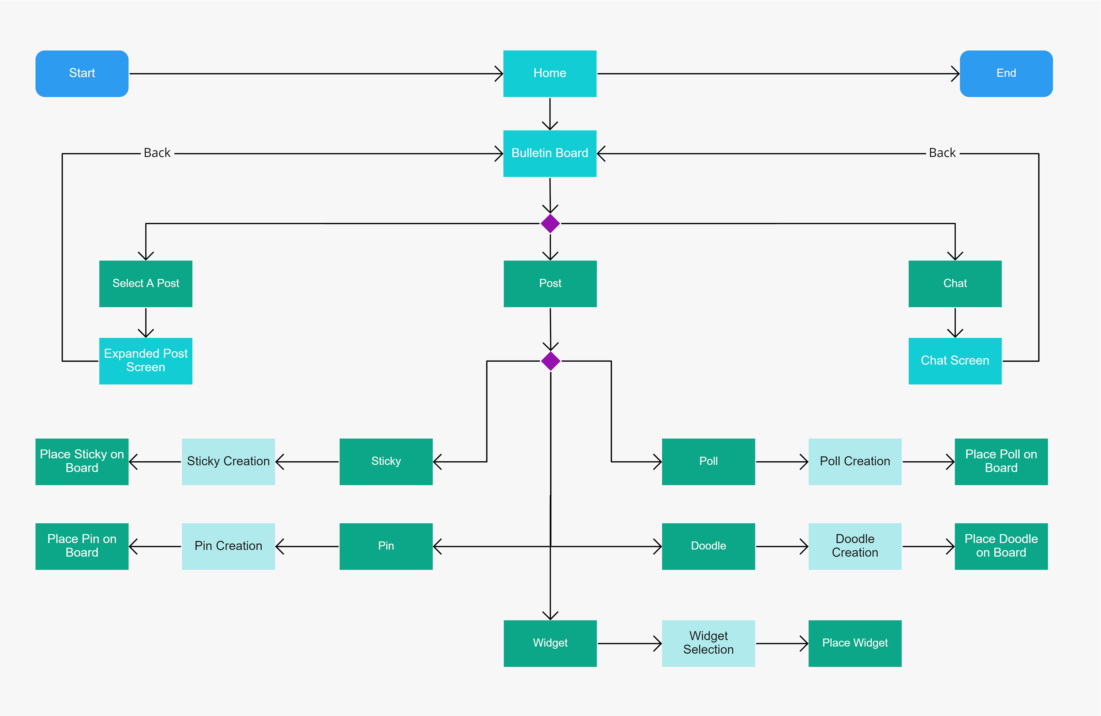
Navigation & User Flows
With the structure in place, I built user flows for each of our app's critical tasks to ensure that accessing desired information would be as intuitive as possible for our users.




Low-Fidelity Prototypes
To begin visualizing our solution, I created paper sketches. Having a tangible example of our interface allowed us to rapidly critique and adjust our design before taking the time to recreate it digitally.
Key Design Choices:
- Personal stats page prominently displays key information and current badge.
- Leaderboard highlights the results podium and provides a breakdown of scores.
- Group to-do list previews each roommate's progress.

Feedback
The initial design concept was discussed in great detail with both the team and potential users. These evaluations were used to guide further ideation and refinement of our design.
Notable Feedback:
- Users were confused by the task page 'checkbox' menu icon.
- To-do list structure needs to be further streamlined.
- Unclaimed tasks need to be relocated to improve efficiency.

Finalized Design
Following the examination of our sketches, I tweaked the design to deliver a polished interface that more accurately reflects the expectations of our users.
Key Design Choices:
- Replaced 'checkbox' icon with a more obvious list icon.
- Consolidated menu items for easier one handed use.
- Incorporated unclaimed tasks into group to-do page.
- Restructured to-do list to match users' mental model.

Communicate
The home page is the app's communication hub, consisting of a bulletin board and traditional chat. This setup provides users with a multitude of communication methods, such as texts, polls, and doodles, which ensure effective delivery of any message - silly, serious, or otherwise.

Organize
The task page structures roommates' long list of chores into a methodical system. The user's personal page allows them to track and progress through their weekly tasks, while the group page strengthens accountability by making everyone's progress visible.

Compete
The leaderboard motivates users to complete their chores by ranking each roommate and awarding personalized badges based on performance. In addition, the app adopts the color scheme of each week's winner to spark increased effort from the other roommates.

User Test Evaluation
With the app complete, we tested its usability through the same procedures used earlier to analyze a popular competitor's app. The results validated our app's efficiency and ease of use, showing a decrease in average time on task of 36%, and a decrease in average error rate of 23%.
Results:
- Task creation was an average of 25s quicker, with 2 less errors.
- Task completion was an average of 15s quicker, with 2 less errors.
- Locating specific leaderboard results was an average of 10s quicker, with 1 less error.

What I Learned from this Project
Guiding my team's design of Cleanmate was a worthwhile experience which broadened my understanding of user testing methods and allowed me to take initiative in navigating through the user centered design process.
Key Takeaways:
- Quantifiable research is extremely valuable to the formation and justification of design choices.
- Meticulous, early planning is foundational to a smooth design process.
- Designing for motivation requires creativity and a strong understanding of your users.